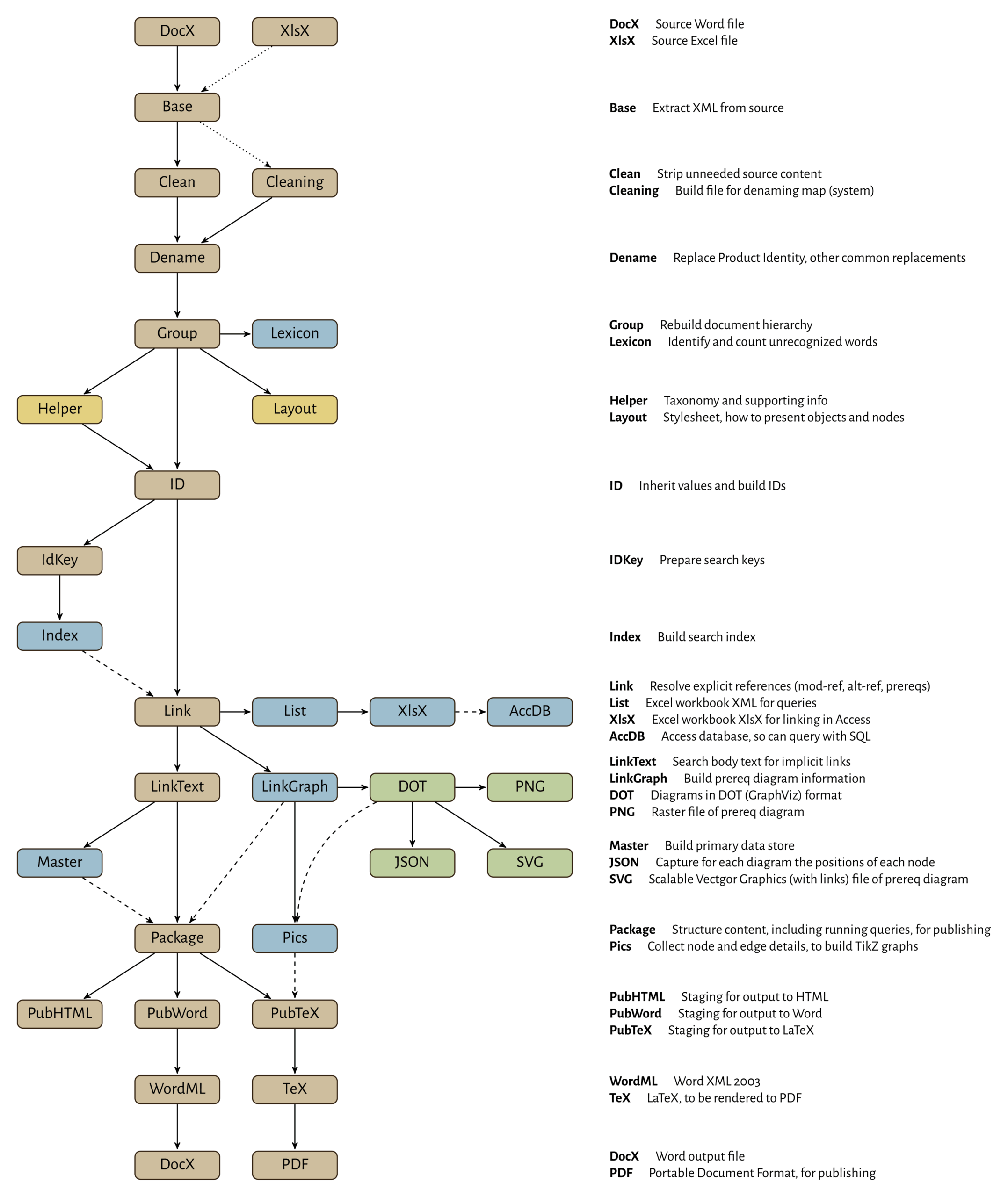
workflow-20251022-flow Full size 2155 × 2560 pixels Previous imagecarnival-202510-other-worlds-eclipse-banner Next imageworkflow-20251118 Leave a Reply Cancel replyYour email address will not be published. Required fields are marked *CommentName* Email* Website Save my name, email, and site URL in my browser for next time I post a comment. Δ This site uses Akismet to reduce spam. Learn how your comment data is processed.